近日,市场监管总局对《关于进一步规范机动车检验机构资质认定排放检验评审工作的通知(征求意见稿)》公开征求意见。反馈意见截止日期为2025年10月8日。
市场监管总局关于公开征求《关于进一步规范机动车检验机构资质认定排放检验评审工作的通知(征求意见稿)》意见的公告 为进一步规范机动车检验机构资质认定排放检验评审工作,市场监管总局会同生态环境部起草了《关于进一步规范机动车检验机构资质认定排放检验评审工作的通知(征求意见稿)》。现向社会公开征求意见,反馈意见截止日期为2025年10月8日。公众可通过以下途径和方式提出意见: 一、登录市场监管总局网站(网址:http://www.samr.gov.cn),通过首页“互动”栏目中的“征集调查”提出意见。 二、通过电子邮件发送至rkjcsgyc@samr.gov.cn,邮件主题请注明“《关于进一步规范机动车检验机构资质认定排放检验评审工作的通知(征求意见稿)》”字样。 三、通过信函邮寄至北京市海淀区马甸东路9号市场监管总局认可检测司(邮政编码:100088),并在信封上注明“关于进一步规范机动车检验机构资质认定排放检验评审工作的通知(征求意见稿)”字样。 附件: 1.《关于进一步规范机动车检验机构资质认定排放检验评审工作的通知(征求意见稿)》 2.《关于进一步规范机动车检验机构资质认定排放检验评审工作的通知(征求意见稿)》起草说明 市场监管总局 2025年9月9日 
关于进一步规范机动车检验机构资质认定排放检验评审工作的通知
(征求意见稿)
各省、自治区、直辖市和新疆生产建设兵团市场监管局(厅、委)、生态环境厅(局):
为进一步规范机动车检验机构资质认定排放检验评审工作,依据《中华人民共和国大气污染防治法》《检验检测机构资质认定管理办法》及有关标准的规定,市场监管总局会同生态环境部制定了《机动车检验机构排放检验设备和人员能力现场评审指导书》(以下简称《指导书》),现印发你们,请遵照实施。
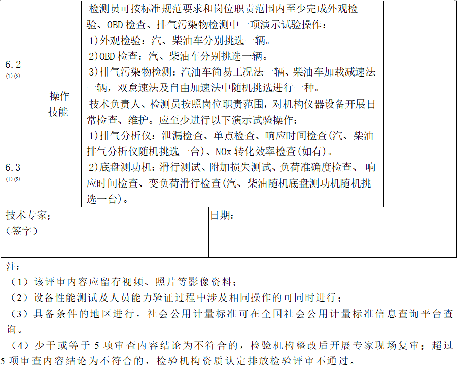
一、各地市场监管部门在组织开展机动车检验机构资质认定现场评审时,应确保评审组中有熟悉机动车排放检验技术及管理的专家。专家由省级生态环境部门负责推荐并由市场监管部门按照评审人员管理要求纳入当地资质认定技术专家库。各省(区、市)应结合实际情况建立沟通机制,对纳入专家库的技术专家实施动态管理。专家应按照《指导书》开展现场评审,关键评审内容应留存视频、照片等影像资料。
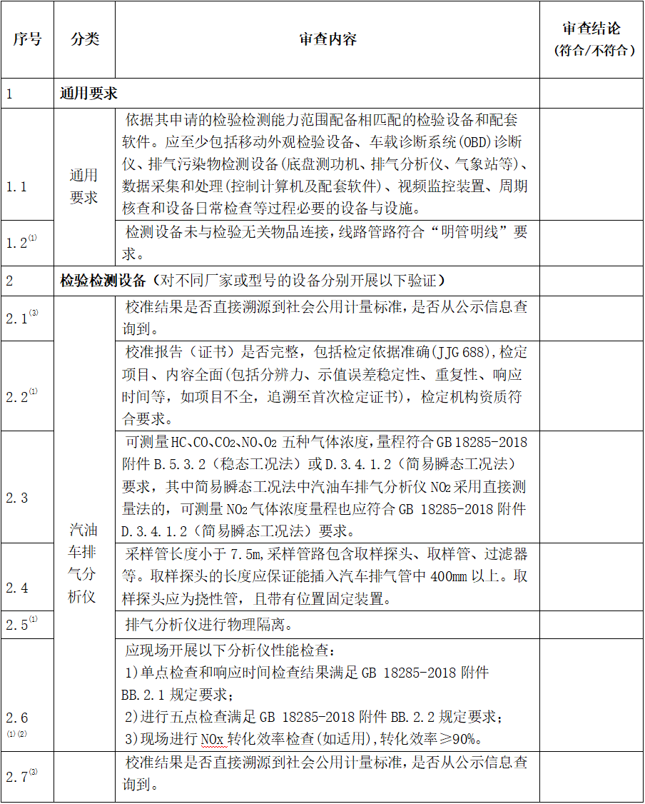
二、针对不具备GB18285《汽油车污染物排放限值及测量方法(双怠速法及简易工况法)》中重型燃气车、重型汽油车简易工况法(稳态工况法、简易瞬态工况法)以及GB3847《柴油车污染物排放限值及测量方法(自由加速法及加载减速法)》中重型柴油车(含最大总质量14吨以上)加载减速法测试能力的,在资质认定证书附表中应加以限制说明,如明确不具备重型燃气车稳态工况法、不具备最大总质量14吨以上重型柴油车加载减速法测试等能力。
附件:机动车检验机构排放检验设备和人员能力现场评审指导书
年 月 日
附 件 :
机动车检验机构排放检验设备和人员能力现场评审指导书






附件2
关于《关于进一步规范机动车检验机构资质认定排放检验评审工作的通知(征求意见稿)》的说明
为进一步规范机动车检验机构资质认定排放检验评审工作,依据《中华人民共和国大气污染防治法》《检验检测机构资质认定管理办法》及有关标准的规定,市场监管总局会同生态环境部起草了《关于进一步规范机动车检验机构资质认定排放检验评审工作的通知(征求意见稿)》(以下简称《通知》),制定了《机动车检验机构排放检验设备和人员能力现场评审指导书》(以下简称《指导书》)。现将有关情况说明如下。
一、必要性
依照《中华人民共和国大气污染防治法》有关规定,机动车排放检验机构应当依法取得检验检测机构资质认定(计量认证)。技术评审是检验检测机构资质认定工作的重要环节,2022年12月,市场监管总局修订印发《机动车检验机构资质认定评审补充技术要求》(市监检测发〔2022〕111号)(以下简称《补充技术要求》)以来,与资质认定评审准则共同作为评审依据,对1.6万余家机动车检验机构的技术评审工作发挥了重要的指导和规范作用。但是,随着机动车检验机构“两站合一”和机构数量快速增加,且机动车排放检验仪器设备和检验能力涉及标准众多,各地在开展机动车排放检验能力评审时普遍存在要点不明确、要求不统一等问题,有必要进一步予以规范。
二、起草过程
自起草工作启动以来,市场监管总局与生态环境部多次开展研讨,组织专家梳理涉及的标准及相关要求,组织赴上海、山东、湖北等地开展调研,听取监管人员和机构的意见和建议;结合《补充技术要求》近三年实施情况和近年来针对机动车检验机构开展的专项监督检查情况,完成了文件起草工作,在征求省级市场监管部门和生态环境部门意见的基础上,修改完善形成此稿。
三、主要内容
《通知》是在梳理相关标准的基础上,对机动车检验机构排放检验能力资质认定现场技术评审要求的进一步细化和明确。
《通知》正文进一步明确了机动车检验机构资质认定现场评审组专家要求和现场评审关键环节纪录要求。明确了对机动车检验机构排放检验不具备的方法应在附表加以限制说明的要求。
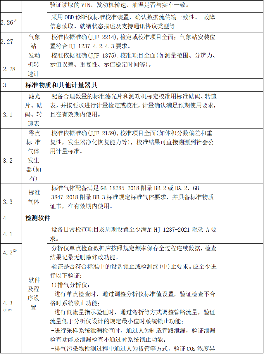
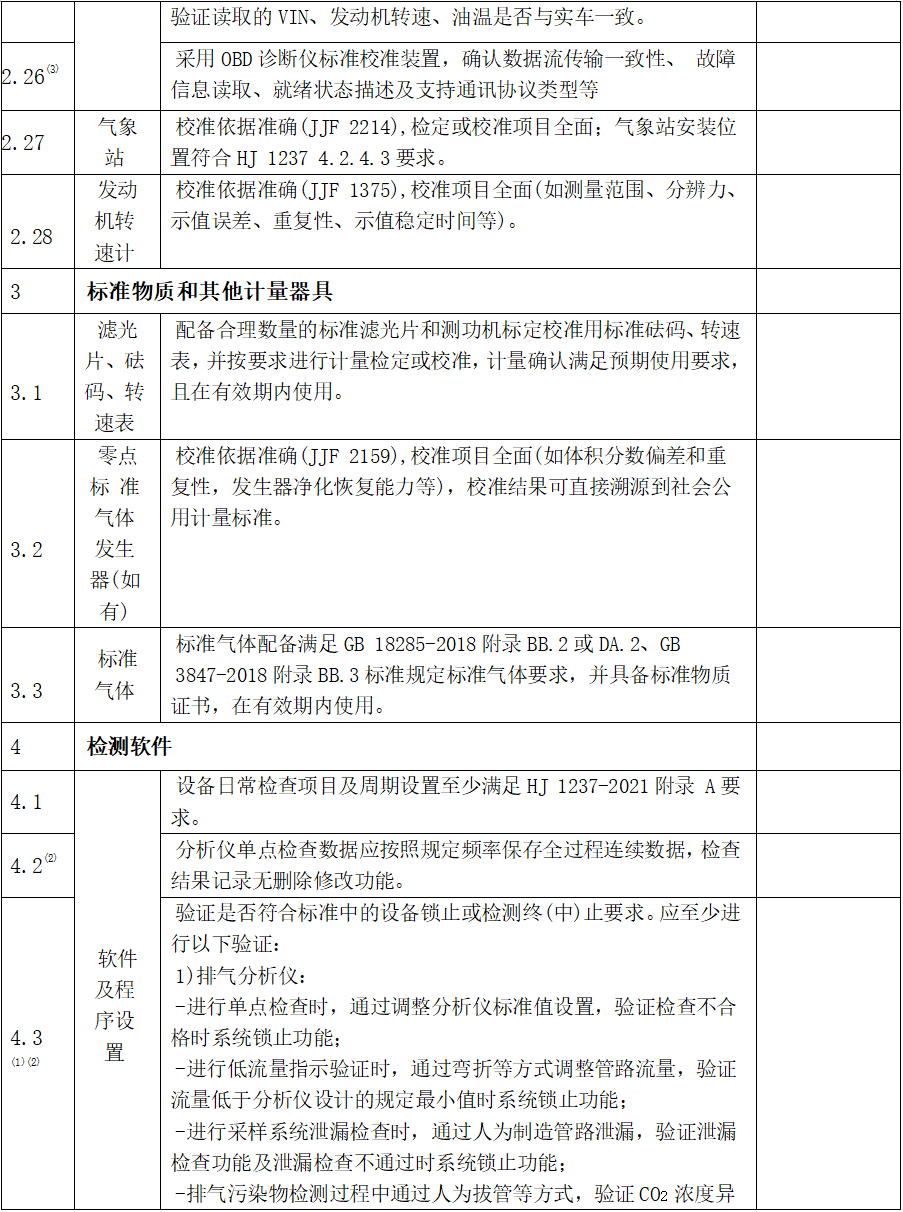
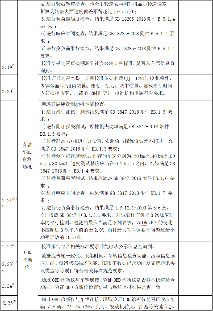
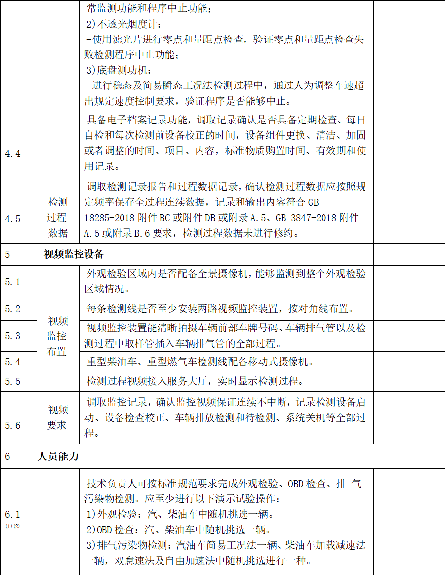
随《通知》印发的《指导书》,梳理了机动车排放检验涉及的标准,分通用要求、检验检测设备、标准物质和其他计量器具、检测软件、视频监控、人员能力六方面,以清单方式列明了机动车排放检验资质认定现场评审核查要点。
邮箱:dgjcrz@126.com