【重磅】关于组织开展2022年东莞市检验检测技能竞赛的通知
关于组织开展2022年东莞市检验检测技能竞赛的通知
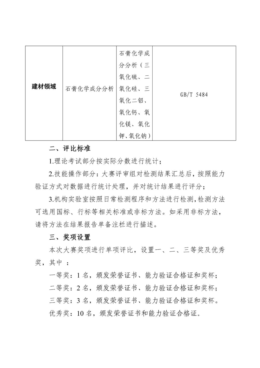
为进一步提高全市检验检测能力和水平,确保检验检测技术的公正性和权威性,有效发挥检验检测技术支撑作用,东莞市市场监督管理局决定开展2022年东莞市检验检测技能竞赛。此次竞赛由东莞市市场监督管理局主办,东莞市检验检测认证协会承办,诚邀各会员单位积极参加,并于2022年11月25日前填写好报名回执(附件4) 发送至东莞市检验检测认证协会邮箱“dgjcrz@126.com。如有疑问,可电话咨询:东莞市市场监督管理局:曾春媚,23102910;东莞市检验检测认证协会:王文平,13689595337。








