中标!今年市场监管总局本级食品安全承检机构名单公布
据中国政府采购网消息,近日,国家市场监督管理总局2023年总局本级食品安全承检机构中标结果公布,包括普通食品、保健食品、特殊食品(婴幼儿配方食品、特殊膳食食品、特殊医学用途配方食品)、食用农产品高通量非靶向风险监测等服务项目,具体详情如下:

一、项目编号:BXZC230304、BXZC230305、BXZC230306、BXZC230307(招标文件编号:BXZC230304)
二、项目名称:国家市场监督管理总局2023年总局本级食品安全承检机构公开招标中标(成交)金额:9040.0000000(万元)

点击查看详情


一、项目编号:BXZC230304、BXZC230305、BXZC230306、BXZC230307(招标文件编号:BXZC230305)二、项目名称:国家市场监督管理总局2023年总局本级食品安全承检机构公开招标
点击查看详情


一、项目编号:BXZC230304、BXZC230305、BXZC230306、BXZC230307(招标文件编号:BXZC230306)二、项目名称:国家市场监督管理总局2023年总局本级食品安全承检机构公开招标
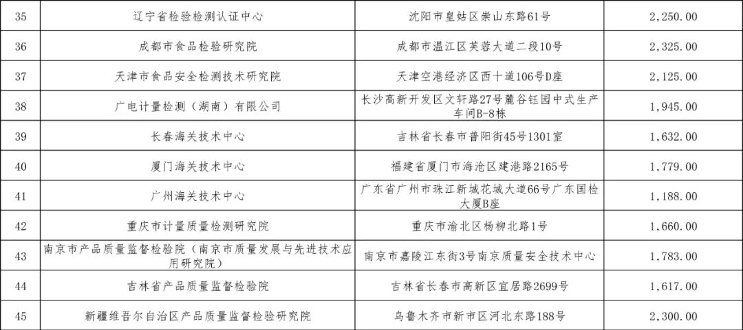
三、中标(成交)信息
中标(成交)金额:6246.0000000(万元)

点击查看详情


一、项目编号:BXZC230304、BXZC230305、BXZC230306、BXZC230307(招标文件编号:BXZC230307)二、项目名称:国家市场监督管理总局2023年总局本级食品安全承检机构公开招标
三、中标(成交)信息
中标(成交)金额:510.0000000(万元)

点击查看详情
(信息来源:中国政府采购网)
东莞市检验检测认证协会检测认证行业新闻资讯,时事热点。
15篇原创内容
公众号
官网:http://www.dgjcrz.cn/public/