【会员动态】欧盟第16次修订食品接触塑料法规(EU)10/2011

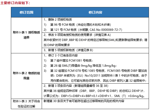
2023年7月12日,欧盟委员会发布修订法规(EU)2023/1442,对欧盟食品接触塑料法规(EU)No 10/2011进行第16次修订,修订内容主要包括:撤销“未经处理的木粉和木纤维”和“水杨酸”两项许可物质,加严对邻苯类塑化剂的要求,修改已许可物质的使用要求并新增许可物质等。该修订案将在欧盟官方公报公布后20天正式生效。


1.png
2.png
3.png


过渡期:

1. 新法规(EU) 2023/1442将于官方公报公布后第二十天生效。2. 符合新法规生效前适用的(EU)10/2011法规的塑料材料和制品,在2025年2月1日前首次投放市场的,可以继续在市场上销售直到库存用完。3. 用于制造塑料材料和制品的中间材料和产品,符合本法规生效前适用的(EU)10/2011法规,并在2024年5月1日后首次投放市场,但不符合本法规,该中间物质或产品的符合性声明应表明其不符合本规定,且只能用于制造将于2025年2月1日之前投放市场的塑料材料和物品。4. 使用水杨酸(FCM121)或者使用未经处理的木粉和纤维制造的塑料材料和物品,在满足以下条件下,可在2025年2月1日后继续首次投放市场:在2024年8月1日之前,已根据(EC)1935/2004法规第9条向主管当局提交了该物质的许可申请;使用该物质制造的塑料材料和物品,仅限于申请中所表述的预期使用条件;根据((EC)1935/2004法规第9(1)(b)条向管理局提供的信息中包括一项声明,说明该申请是根据本段提出的申请;管理局认为申请书有效。



4.jpg


斯富特(SFT)检测综合性的国际第三方检测认证机构,专业从事消费品、电子电器、汽车材料、纺织品服装、鞋业及玩具等安全检测服务的第三方检测机构,中国合格评定国家委员会(CNAS)认可实验室和中国计量认证(CMA)合格单位,美国消费品安全委员会(CPSC)认可实验室。SFT检测中心的报告在国际实验室认可合作组织(ILAC)和亚太实验室认可合作组织(APLAC)获得互认。

联系我们:+86-769-23105888   
官网: www.sft-cert.com



(信息来源:SFT斯富特检测)
官网:http://www.dgjcrz.cn/public/
邮箱:dgjcrz@126.com


0.197350s